
Produktion
HER FINDER MAN:
- Produktionsforløb
- Stikninger og nåle
- Industrimaskiner
- Digitalt produktpas
- Procesforløb
- Flow chart

Hvert år produceres der på verdensplan 62 millioner ton tøj. Beklædningsindustrien regnes for en af de mest forurenende i verden, og produktionen af tøj står for over 10 procent af verdens samlede udledning af CO2. Det er mere CO2 end fly og shipping tilsammen. Hver dansker køber i gennemsnit 10,9 kg tøj om året, og over halvdelen af det tøj, vi ikke længere bruger, havner i skraldespanden. Tekstilindustrien er fløjet helt under radaren, og uden at nogen har opdaget det, er det blevet den fjerdestørste klimasynder i EU.
Der er mange forklaringer på, hvorfor den milliardstore industri ikke har været i klimasøgelyset i samme grad som drivhustomater og rejser til New York. Nogle peger på, at det er en branche, der er meget lukket om sig selv som konsekvens af dårlige sager som kemikalier i indiske floder eller dårlige arbejdsforhold på fabrikker i tredjeverdenslande. Andre peger på, at det har været svært for klimaforkæmpere at sælge idéen om, at mere bæredygtigt tøj påvirker forbrugeren direkte på samme måde som fødevarer. Begrebet tøjspild dækker over alle de ressourcer, der spildes i forbindelse med produktion og forbrug af tøj. Det omfatter bl.a. de store mængder nyt tøj, som producenterne hvert år destruerer, når de ikke får det solgt. Det omfatter også alt det tøj, der ender i skraldespanden, før det er slidt op eller overhovedet brugt, fordi det går af mode, eller fordi vi køber mere tøj, end vi har brug for. Og det omfatter alt det tøj, der smides ud, fordi det er af for dårlig kvalitet og derfor hurtigt går i stykker eller ud af facon.
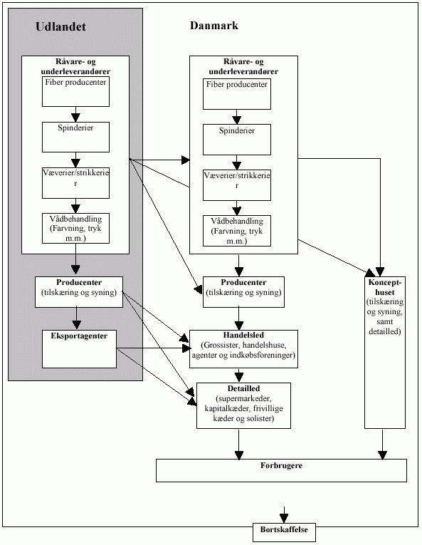
Procesforløb i diagram

MACHINES: Planet Money Makes A T-Shirt (Part 2)
PEOPLE: Planet Money Makes A T-Shirt (Part 3)
BOXES: Planet Money Makes A T-Shirt (Part 4)
YOU: Planet Money Makes A T-Shirt (Part 5)




Tøj og bæredygtighed
faktalink.dk/tøjog-bæreredygtighed - Brug din T-shirt igen
De seneste år er der taget en række initiativer til at minimere tøjspild og udvikle en mere bæredygtig produktion af tøj. Forskere arbejder på at opfinde nye, mere bæredygtige materialer og metoder til produktion, farvning og styrkelse af tøjets holdbarhed. SoMe-kampagner under hashtagget #stoptøjspild, tøjbytte, deletøjfællesskaber og genbrugsmode søger at øge bevidstheden omkring vores tøjforbrugs konsekvenser for klimaet. Desuden er gamle husmoderråd og det at reparere tøj og give det nyt liv kommet på mode under buzzwords som upcycling og downcycling. Også større tøjfirmaer byder ind med initiativer, der skal minimere de miljømæssige konsekvenser af tøjproduktionen.
Arbejde med produktion i et projekt
I tekstil produktion skal man arbejde med procesforløbet og produktionsformen. Tekstil produktion er gerne en serieproduktion, da der typisk er korte perioder man laver den samme model. Det vil enten være et gruppe layout eller et funktionslayout. Det er vigtigt man er opmærksom på produktionen, hvis man gerne vil lave en bæredygtig produktion. Man skal gennemtænke den mest bæredygtige produktionsform både i forhold til materialer, fremstilling og distribuering. Når man arbejder med produktionslayout, så er det vigtigt man ser på at nedsætte materiale-, produktion- og transportudgifter. Produktionslayout
FN' 17 Verdensmål
Hvis man er et modebrand baseret i Europa og ønsker at have en bæredygtig tilgang til din produktionsproces, så er produktion i Europa den bedste løsning. For at forstå, hvorfor dette er den bedste mulighed, skal man først erkende vigtigheden af nearshoring-processen. Nearshoring er praksis med at have producent og slutforbruger tæt på hinanden, hvilket har direkte fordele såsom lavere transportomkostninger og emissioner samt hurtigere og mere pålidelige leveringstider, hvilket igen skaber modstandskraft. Der er dog flere andre positive eksternaliteter forbundet med nearshoring i tekstilindustrien. De 5 bedste lande til at producere tøj i Europa - FN's 17 Verdensmål
LCA - produktets livsbane
LCA står for Life Cycle Assessment og er en analyse af et produkts miljømæssige aftryk i forbindelse med produktionen og nogle gange både brugs og udsmidningsfaserne. Analysen giver et overblik over produktets aftryk i forskellige kategorier, for eksempel CO2 udledning, vandaftryk og human toxicitet.
https://tekstilbiologi.dk/formidling/lca/
https://tekstilbiologi.dk/forskning-i-lca-for-garn/
https://www2.mst.dk/udgiv/publikationer/2000/87-7944-183-1/html/kap01.htm

Stikninger og nåle
Sytider og stikninger
Sy-teknikker er de forskellige sømme, der anvendes til sammensyning af forskellige produkter
De forskellige maskiner bruger forskellige mængder af tråd og mand beregner forskellige tider på maskinerne i sy processen.
Ved sammensyning af vævede materialer kan næsten alle maskiner anvendes.
Ved sammensyning af trikotage metervare anvender man lock-maskiner, da det skal være stikninger der er elastiske for ikke at knække ved brug af produkterne.

FORSKELLIGE TYPER NÅLE ANVENDES TIL SYNING AF FORSKELLIGE STOFFER
Valg af nåletype er baseret på tekstilkonstruktionen (dvs. strik vs vævet), og nålestørrelsen bestemmes af tykkelsen af tråden og vægten af det stof, der bruges til syning.
Der er to nålestørrelsessystem: amerikansk og europæisk. Amerikanske nålestørrelser spænder fra 8 til 19, og europæiske størrelser spænder fra 60 til 120. Større antallet, jo større er nålens blad.
Forskellige stikninger

Fladsøm / Fladlock
Flad søms symaskinen; 2, 3, eller 4 nålet dobbelt Kædesting
Under dæk søms maskine; Over og Under dæk søms maskine
Flatlock: Flad søm kan blive lavet med klasse 400 og klasse 600 sting. Jeg industri er begge typer kendt som dæk
søm, selvom kun klasse 600 er klassificeret som sådan i ISO 4915 standart.
Fordele: Rå skærekanter overdækket. Elastisk søm. Ingen opspoling af undertråd
Ulemper: Forholdsvis stort tråd forbrug. Sømmen ikke ens på begge sider
Dæksøm anvendes til trikotage stof og ofte til en opsøm i trikotage stof

2 nålet dæksøm
Stingtype 406
Dobbelt kædesting med underdæk

2 nålet dæksøm
Stingtype 602
Dobbelt kædesting med over- og underdæk

Industrimaskiner
Tekstilindustrien er industriel produktion af tråd , garn , stoffer eller tøj i stor skala.
Tekstilindustrien har århundredgamle rødder som husholdning og kunsthåndværk, men fremkaldt som mekanisk produktion i England i slutningen af 1700'erne.
Forskellige maskiner






Tilskæreri




Maskiner og tilbehør der anvendes i tilskæreriet








Stikkestingssymaskinen:
1-nåls stikkesting - Sting type 301
2-nåls stikkesting - Sting type 2 x 301
ZigZag - Sting type 304
3 stings ZigZag 301/304
Forskellige industrisymaskiner

- Stikkesting, lige sting med undertransport, med eller uden klip og hæfteautomatik
- Et- og to-nåls stikkesting med nåletransport og alternerende trykfødder
- Overlock- og dobbelt lock
- Kædestingsmaskiner
- Flatlocks-maskiner
- Tæppe-over lockere
- Opsøms maskiner
- Blindstingsmaskiner
- Pelssymaskiner
- Sy-automat
- Knaphuls- og knapisyer maskiner
- Båndkantningsmaskiner
- Trensemaskiner
Kendetegn ved stikkesting:
- Den stikning der er mest fast og mindst fleksibel
- Stikkesting er den mest faste søm og anvendes i vævede varer
Overlock er den mest elastiske søm og anvendes i strikkede varer eller som kant lock på vævede varer for at undgå trævlekanter
Symaskine typer
Man skelner i det væsentlige mellem 3 former for symaskine-typer, når det angår stikkestingsmaskiner.
Hovedparten af samtlige symaskiner syer med stikkesting.
Den typiske industri-stikkestingssymaskine er med helroterende, dobbelt-omløbende griber.
Andre typer af stikkestingsmaskiner er f.eks.:
- Zig Zag symaskiner
- Trensemaskiner
- Skjorte knaphulsmaskiner
En stikkestingssymaskine anvendes til sammensyning af faste stoffer.
Stikkestings styrke bestemmes af den anvendte tråd. Hvis man ikke anvender den samme kvalitet til over- og undertråd, wer det den tyndeste eller svageste af dem der bestemmer styrken. Som hovedregel gælder det at der bør anvendes samme tråd nummer i over- og undertråd.
Af særlige fordele ved stikkestingsmaskinen kan nævnes
- at sammensyningen af stof-lagenen er fast
- at det punkt, hvor over- og undertråd er sammenslynget, ligger skjult mellem stoflagene
- at sømmen er ens på begge sider af stoflagene
- at man på stikkestingsmaskinen har et beskedent tråd-forbrug.

Procesforløb og flowchart
I procesforløbet er det vigtigt man får de vigtigste informationer med i fremstillingsprocessen.
Man starter med at vise den mønsterudvikling man har været igennem, samt opsyning af en staud-model inden man begynder at lave selve modellen. Det må man gerne dokumentere med billeder

Der er informationer der skal være med i procesforløbet, men hvordan man stiller sit procesforløb op, bestemmer man selv. Det man skal have med er:
- En arbejdstegning af den færdige model
- Kolonne med operations nr.
- Kolonne med maskine nr.
- Kolonne med operations forklaring
- Kolonne med tekniske tegninger og forklarende tegninger (kan være billeder)
Husk at anvende de rigtige farver på de tekniske tegninger



Flowchart over fremstilling af et produkt (her er det beklædning)


Digitalt produktpas
Med det digitale produktpas vil produkter blive tildelt en unik identitet med informationer om sporingscertificering af råmaterialer tilbage til oprindelses- og fremstillingsstedet, produktets forventede levetid, graden af genanvendelighed, og hvordan eventuelle reparationer kan foretages.
Det digitale produktpas – nu bliver kravene til din dokumentation skærpet markant
Bæredygtighed og klimabelastning præger i dén grad den offentlige dagsorden i disse år, og ikke mindst tekstilbranchen er i fokus, og sammen med batterier og oksekød er produktionen af tøj en af de helt store klimabelastning, og det har fået EU til at reagere. (se afsætning)
Som en del af EU's Green Deal vil Europa-Kommissionen i de kommende år indføre det såkaldte digitale produktpas, og det kommer til at få en meget håndgribelig betydning for dig, der sælger tøj. Og om kort tid også alle andre produkter. https://www.twoday.dk/blog/det-digitale-produktpas
Hvad er DPP - det digitale produktpas fra EU? Præcis ligesom det pas vi kender, så er det digitale produkt pas et dokument, der skal følge produktet i hele dets livscyklus. Passets funktion er, at være den primære kilde til information om produktets bæredygtighedsprofil, herunder muligheder for genanvendelse.
Det Digitale Produkt Pas har til formål at forbedre flere vigtige områder:
Forbedring af bæredygtig produktion: Det bidrager til mere bæredygtig produktion ved at optimere brugen af materialer og energi, forlænge produktets levetid og maksimere produktets effektivitet.
Understøttelse af cirkulære økonomimodeller: Produktpasset gør det muligt for virksomheder at anvende service- og reparationsbaserede forretningsmodeller og fremme cirkulære økonomiske praksisser.
Fremme af informerede købsbeslutninger: Det påvirker forbrugere til at vælge mere miljøvenlige alternativer.
Overholdelse af lovgivning: Ved at arbejde med registreringen af certificeringer og standarder, som et produkt har opnået på tværs af EU, hjælper det Digitale Produkt Pas med at verificere overholdelsen af juridiske krav.
Digitale Produkt Pas kommer i beklædnings-, batteri- og forbrugerelektroniksektorerne inden 2026.
https://www.picopublish.dk/baeredygtighedsrapportering/digital-product-passport-dpp/
Hvad er et digitalt produktpas: https://www.gs1.dk/digitale-produktpas
DS. https://www.ds.dk/da/nyhedsarkiv/2022/11/det-nye-digitale-produktpas-faa-indblik-i-fremtidens-krav






